Tuesday March 2026

হটলাইন

কনটেন্টটি শেষ হাল-নাগাদ করা হয়েছে: সোমবার, ১৬ মার্চ, ২০২৬ এ ০২:০৮ PM

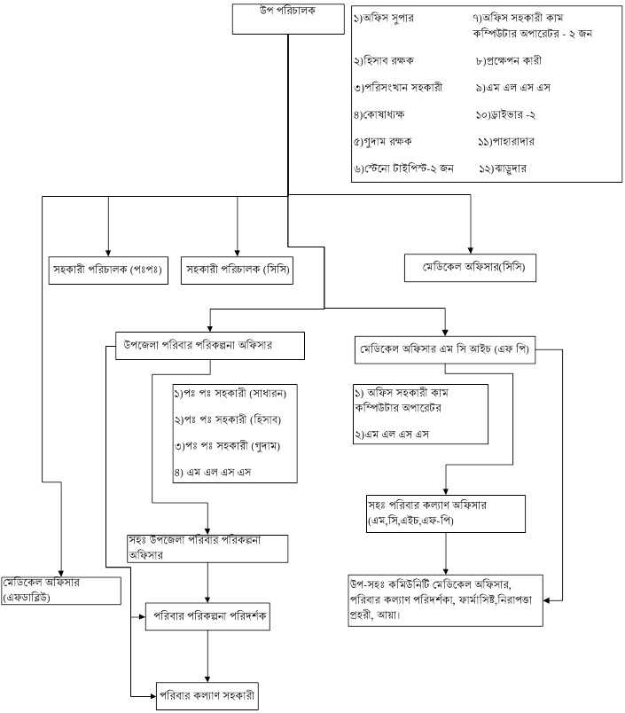
সাংগঠনিক কাঠামো

কন্টেন্ট: পাতা

সাংগঠনিক কাঠা ো ইমেজ ফাইলে দেয়া আছে

ফাইল ১

এক্সেসিবিলিটি

স্ক্রিন রিডার ডাউনলোড করুন